중국어뉴스 주걸륜 2025 카니발 월드투어 싼야콘서트 관련 성명발표에 대한 부분들을 정리해봤습니다. 최근에 중국도 유명한 가수의 콘서트등에서는 이런 사전판매나 초청장 사기등이 이어지고 있어서 그런지 그런 부분에서 주의가 필요하다는 뉴스로 살펴볼 수 있습니다.
1. 주걸륜 카니발 월드투어 싼야콘서트
주걸륜은 중화권에서 유명한 가수입니다. 중국사람들이 정말 많이 좋아하는 가수라서 콘서트하고 하면 이슈가 많이 되는데 여러가지로 다양한 이야기들이 있기도 합니다. 그래서 그런지 이런 공지사항으로 뉴스들이 나오기도 하는데 여러가지로 사전판매나 초청장이라고 해서 사기가 있는 경우도 있으므로 주의를 해달라고 하는 뉴스들을 살펴볼 수 있기도 합니다.

2025년 최근에 주걸륜이 중국 주걸륜 2025 카니발 월드투어 싼야콘서트를 하는것 같습니다. 가격은 600위안부터 2000위안까지 가격대는 좀 비싼것들도 있고 하고 공연하는 곡들도 이렇게 도우인에 올라와 있기도 하더라구요. 관련된 부분으로 살펴볼 수 있는데 중국친구들이 진짜 좋아하기는 하더라구요.


여튼 중국에서 정말 유명한 중화권 가수로 주걸륜 콘서트에 대한 공지사항 내용으로 아래 중국어뉴스로 정리를 좀 해보려고 합니다. 한국도 유명한 가수들 콘서트하면 암표부터 되팔렘 관련된 여러가지로 많은 이슈들이 있는데 비슷하게 이런 이야기들이 많다 이렇게 보시면 될 것 같습니다.
2025.03.12-중국뉴스 주걸륜 마카오도박 10억위안 잃다는 AI루머 주의
중국뉴스 주걸륜 마카오도박 10억위안 잃다는 AI루머 주의
중국뉴스 주걸륜 마카오도박 10억위안 잃다는 AI루머 주의에 대한 부분으로 내용을 정리해봤습니다. 웨이보등에서 남자스타가 마카오도박으로 큰 돈을 잃었다고 하는데 관련된 이슈가 주걸륜
ebat.tistory.com
2. 주걸륜 콘서트관련 중국어뉴스
주걸륜 콘서트관련 중국어뉴스로 하여 다음과 같이 병음 및 한국어의미로 정리해봤습니다.

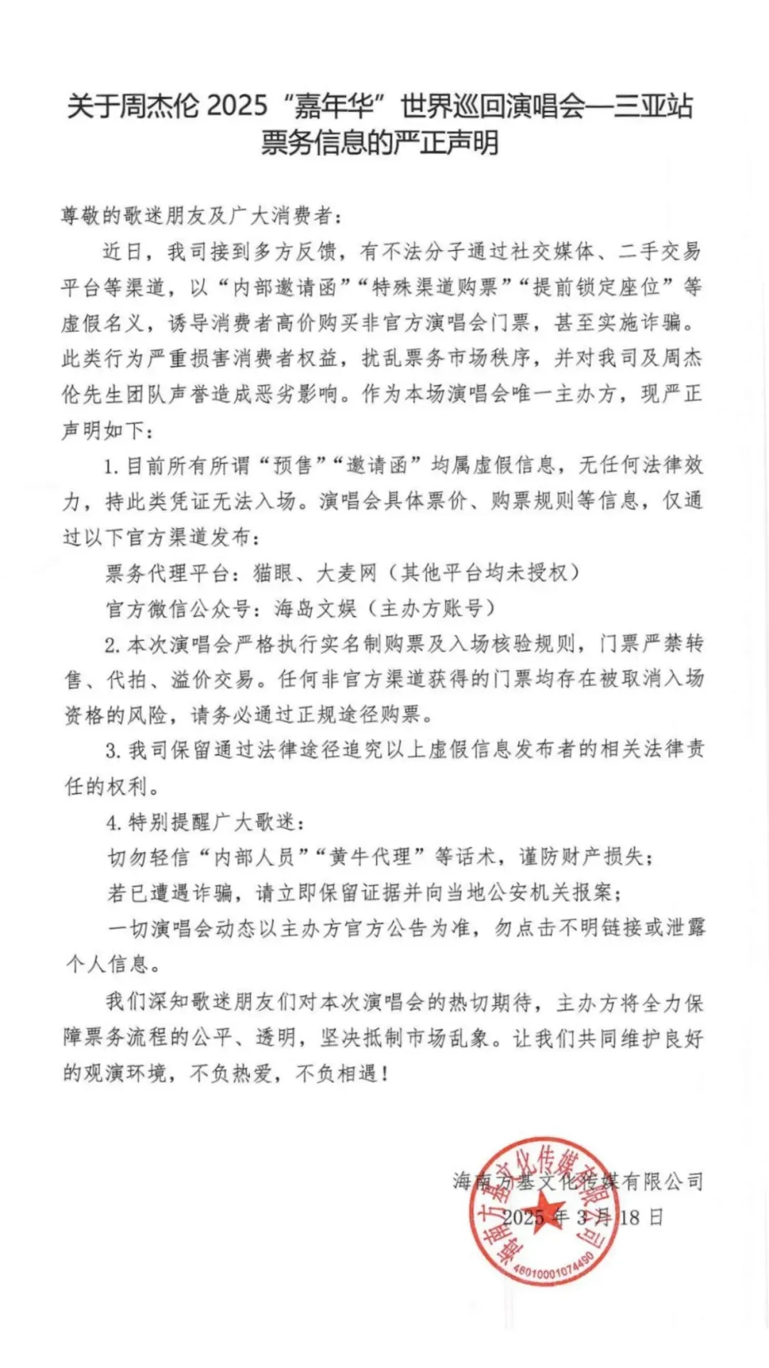
关于周杰伦2025“嘉年华”世界巡回演唱会——三亚站票务信息的严正声明
guān yú zhōu jié lún 2025 "jiā nián huá" shì jiè xún huí yǎn chàng huì —— sān yà zhàn piào wù xìn xī de yán zhèng shēng míng
2025년 주걸륜 "카니발" 월드 투어 싼야 공연 티켓 관련 엄중한 성명
尊敬的歌迷朋友及广大消费者:
zūn jìng de gē mí péng yǒu jí guǎng dà xiāo fèi zhě:
존경하는 팬 여러분과 소비자 여러분께,
近日,我司接到多方反馈,有不法分子通过社交媒体、二手交易平台等渠道,以“内部邀请函”“特殊渠道购票”“提前锁定座位”等虚假名义,诱导消费者高价购买非官方演唱会门票,甚至实施诈骗。
jìn rì, wǒ sī jiē dào duō fāng fǎn kuì, yǒu bù fǎ fēn zǐ tōng guò shè jiāo méi tǐ, èr shǒu jiāo yì píng tái děng qú dào, yǐ "nèi bù yāo qǐng hán" "tè shū qú dào gòu piào" "tí qián suǒ dìng zuò wèi" děng xū jiǎ míng yì, yòu dǎo xiāo fèi zhě gāo jià gòu mǎi fēi guān fāng yǎn chàng huì mén piào, shèn zhì shí shī zhà piàn.
최근 당사는 여러 피드백을 받았으며, 일부 불법 행위자가 소셜 미디어와 중고 거래 플랫폼 등을 통해 "내부 초청장", "특별 채널 예매", "사전 좌석 확보" 등의 거짓 명목으로 소비자를 유인하여 비공식 공연 티켓을 고가로 판매하거나 사기를 저지르고 있습니다.
此类行为严重损害消费者权益,扰乱票务市场秩序,并对我司及周杰伦先生团队声誉造成恶劣影响。
cǐ lèi xíng wéi yán zhòng sǔn hài xiāo fèi zhě quán yì, rǎo luàn piào wù shì chǎng zhì xù, bìng duì wǒ sī jí zhōu jié lún xiān shēng tuán duì shēng yù zào chéng è liè yǐng xiǎng.
이러한 행위는 소비자의 권익을 심각하게 침해하고, 티켓 시장 질서를 어지럽히며, 당사와 주걸륜 씨의 팀 명성에 악영향을 끼칩니다.
作为本场演唱会唯一主办方,现严正声明如下:
zuò wéi běn chǎng yǎn chàng huì wéi yī zhǔ bàn fāng, xiàn yán zhèng shēng míng rú xià:
이번 공연의 유일한 주최사로서, 다음과 같이 엄중히 성명합니다.
1. 目前所有所谓“预售”“邀请函”均属虚假信息,无任何法律效力,持此类凭证无法入场。
mù qián suǒ yǒu suǒ wèi "yù shòu" "yāo qǐng hán" jūn shǔ xū jiǎ xìn xī, wú rèn hé fǎ lǜ xiào lì, chí cǐ lèi píng zhèng wú fǎ rù chǎng.
현재 모든 "사전 판매", "초청장" 등의 명목은 허위 정보이며, 법적 효력이 없으며, 해당 증서로는 입장이 불가능합니다.
2. 本次演唱会严格执行实名制购票及入场核验规则,门票严禁转售、二拍、溢价交易。
běn cì yǎn chàng huì yán gé zhí xíng shí míng zhì gòu piào jí rù chǎng hé yàn guī zé, mén piào yán jìn zhuǎn shòu, èr pāi, yì jià jiāo yì.
이번 공연은 실명제 예매 및 입장 확인 규정을 엄격히 시행하며, 티켓의 재판매, 재거래, 고가 거래를 엄격히 금지합니다.
3. 我司保留通过法律途径追究以上虚假信息发布者的相关法律责任的权利。
wǒ sī bǎo liú tōng guò fǎ lǜ tú jìng zhuī jiū yǐ shàng xū jiǎ xìn xī fā bù zhě de xiāng guān fǎ lǜ zé rèn de quán lì.
당사는 법적 절차를 통해 위조된 정보를 유포한 자들에게 법적 책임을 물을 권리를 보유합니다.
4. 特别提醒广大歌迷:
tè bié tí xǐng guǎng dà gē mí:
팬 여러분께 특별히 당부드립니다.
切勿轻信“内部人员”“黄牛代理”等话术,谨防财产损失。
qiè wù qīng xìn "nèi bù rén yuán" "huáng niú dài lǐ" děng huà shù, jǐn fáng cái chǎn sǔn shī.
"내부 직원", "암표상 대행" 등의 말을 쉽게 믿지 말고, 재산 피해를 조심하세요.
若已遭遇诈骗,请立即保留证据并向当地公安机关报案。
ruò yǐ zāo yù zhà piàn, qǐng lì jí bǎo liú zhèng jù bìng xiàng dāng dì gōng ān jī guān bào àn.
만약 사기를 당했다면 즉시 증거를 보존하고 현지 공안기관에 신고하세요.
一切演唱会动态以主办方官方公告为准,勿点击不明链接或泄露个人信息。
yī qiè yǎn chàng huì dòng tài yǐ zhǔ bàn fāng guān fāng gōng gào wéi zhǔn, wù diǎn jī bù míng liàn jiē huò xiè lòu gè rén xìn xī.
모든 공연 정보는 주최사의 공식 발표를 기준으로 하며, 불명확한 링크를 클릭하거나 개인 정보를 노출하지 마세요.
我们深知歌迷朋友们对本次演唱会的热切期待,主办方将全力保障票务流程的公平、透明,坚决抵制市场乱象。
wǒ men shēn zhī gē mí péng yǒu men duì běn cì yǎn chàng huì de rè qiè qī dài, zhǔ bàn fāng jiāng quán lì bǎo zhàng piào wù liú chéng de gōng píng, tòu míng, jiān jué dǐ zhì shì chǎng luàn xiàng.
팬 여러분의 이번 공연에 대한 기대를 깊이 이해하며, 주최사는 티켓 거래의 공정성과 투명성을 철저히 보장하고 시장 혼란을 강력히 막겠습니다.
让我们共同维护良好的观演环境,不负热爱,不负相遇!
ràng wǒ men gòng tóng wéi hù liáng hǎo de guān yǎn huán jìng, bù fù rè ài, bù fù xiāng yù!
우리 모두 함께 좋은 공연 관람 환경을 만들어가며, 사랑과 만남을 소중히 합시다!
관련된 뉴스표현으로 다음과 같은 부분들을 살펴볼 수 있습니다.
2022.10.20-중국 주하이 여행 해와 달 그리고 조개 모양의 오페라 하우스
중국 주하이 여행 해와 달 그리고 조개 모양의 오페라 하우스
중국 주하이는 마카오와 인접한 중국 광동성의 도시에요. 바다도 아름답고 날씨도 좋은 주하이의 특별한 해와 달 그리고 조개 모양의 특색있는 오페라 하우스를 구경하고 왔는데요. 날씨가 좋
ebat.tistory.com
事关周杰伦演唱会!
shì guān zhōu jié lún yǎn chàng huì!
주걸륜 콘서트 관련!
官方声明
guān fāng shēng míng
공식 성명
3月18日,周杰伦2025“嘉年华”世界巡回演唱会-三亚站主办方就票务信息发布声明。
sān yuè shí bā rì, zhōu jié lún 2025 "jiā nián huá" shì jiè xún huí yǎn chàng huì - sān yà zhàn zhǔ bàn fāng jiù piào wù xìn xī fā bù shēng míng.
3월 18일, 주걸륜 2025 "카니발" 월드 투어 싼야 공연 주최 측이 티켓 정보 관련 성명을 발표했다.
目前所有所谓“预售”“邀请函”均属虚假信息。
mù qián suǒ yǒu suǒ wèi "yù shòu" "yāo qǐng hán" jūn shǔ xū jiǎ xìn xī.
현재 모든 "사전 판매" 및 "초청장"은 허위 정보다.
无任何法律效力。
wú rèn hé fǎ lǜ xiào lì.
어떠한 법적 효력도 없다.
持此类凭证无法入场。
chí cǐ lèi píng zhèng wú fǎ rù chǎng.
이 증서를 소지해도 입장할 수 없다.
该声明还特别提醒广大歌迷。
gāi shēng míng hái tè bié tí xǐng guǎng dà gē mí.
이번 성명은 또한 팬들에게 특별히 주의를 당부했다.
切勿轻信“内部人员”“黄牛代理”等话术。
qiè wù qīng xìn "nèi bù rén yuán" "huáng niú dài lǐ" děng huà shù.
"내부 관계자", "암표상 대리" 등의 말을 쉽게 믿지 말 것.
谨防财产损失。
jǐn fáng cái chǎn sǔn shī.
재산 피해를 조심할 것.
若已遭遇诈骗,请立即保留证据。
ruò yǐ zāo yù zhà piàn, qǐng lì jí bǎo liú zhèng jù.
만약 사기를 당했다면 즉시 증거를 보존할 것.
并向当地公安机关报案。
bìng xiàng dāng dì gōng ān jī guān bào àn.
현지 공안 기관에 신고할 것.
一切演唱会动态以主办方官方公告为准。
yī qiè yǎn chàng huì dòng tài yǐ zhǔ bàn fāng guān fāng gōng gào wéi zhǔn.
모든 콘서트 정보는 주최 측 공식 발표를 기준으로 할 것.
勿点击不明链接。
wù diǎn jī bù míng liàn jiē.
알 수 없는 링크를 클릭하지 말 것.
勿泄露个人信息。
wù xiè lòu gè rén xìn xī.
개인 정보를 유출하지 말 것.
据悉,周杰伦演唱会三亚站将于3月28日至30日举办。
jù xī, zhōu jié lún yǎn chàng huì sān yà zhàn jiāng yú sān yuè èr shí bā rì zhì sān shí rì jǔ bàn.
알려진 바에 따르면, 주걸륜 싼야 콘서트는 3월 28일부터 30일까지 열린다.
地点为三亚市体育中心白鹭体育场。
dì diǎn wéi sān yà shì tǐ yù zhōng xīn bái lù tǐ yù chǎng.
장소는 싼야시 체육센터 백로 경기장이다.
주걸륜 콘서트 관련된 내용을 비롯하여 중국에서도 비슷하게 발생하는 여러가지 콘서트 관련 부분에 대한 이슈 및 공지사항으로 하여 내용을 정리해봤습니다. 어딜가나 사기나 암표 그리고 되팔렘등 공연과 관련된 부분은 수요가 많은 대신에 한계가 있고 하다보니까 이런 여러가지 일들이 참 많은 것 같네요
事关 (shì guān) 관련되다
演唱会 (yǎn chàng huì) 콘서트
官方 (guān fāng) 공식
声明 (shēng míng) 성명
票务 (piào wù) 티켓 업무
信息 (xìn xī) 정보
预售 (yù shòu) 사전 판매
邀请函 (yāo qǐng hán) 초청장
虚假 (xū jiǎ) 허위
法律效力 (fǎ lǜ xiào lì) 법적 효력
凭证 (píng zhèng) 증서
入场 (rù chǎng) 입장
提醒 (tí xǐng) 주의 주다
歌迷 (gē mí) 팬
内部人员 (nèi bù rén yuán) 내부 관계자
黄牛 (huáng niú) 암표상
代理 (dài lǐ) 대리
话术 (huà shù) 말솜씨
谨防 (jǐn fáng) 조심하다
财产 (cái chǎn) 재산
损失 (sǔn shī) 손실
诈骗 (zhà piàn) 사기
保留 (bǎo liú) 보존하다
证据 (zhèng jù) 증거
公安机关 (gōng ān jī guān) 공안 기관
报案 (bào àn) 신고하다
动态 (dòng tài) 동향
公告 (gōng gào) 공고
链接 (liàn jiē) 링크
泄露 (xiè lòu) 유출하다
个人信息 (gè rén xìn xī) 개인 정보
举办 (jǔ bàn) 개최하다
地点 (dì diǎn) 장소
体育中心 (tǐ yù zhōng xīn) 체육센터
体育场 (tǐ yù chǎng) 경기장
2025.03.06-중국뉴스 가수 장학우 张学友 광저우 콘서트에서 빚과 파산에 대한 이야기
중국뉴스 가수 장학우 张学友 광저우 콘서트에서 빚과 파산에 대한 이야기
중국뉴스 가수 장학우 광저우 콘서트에서 빚과 파산에 대한 이야기를 했다고 하는데요. 인터넷에서 아내가 돈을 다 써버렸다부터 시작해서 그 나이에 아직까지도 여러가지 콘서트를 계속 하는
ebat.tistory.com
'중국생활' 카테고리의 다른 글
| 3월말 중국날씨 30도의 더위와 기온급강하 큰일교차주의 중국어뉴스 (0) | 2025.03.23 |
|---|---|
| 중국세관문자 중국입국시 반입금지품목 안내 중국어 (0) | 2025.03.22 |
| 중국어뉴스공부 결혼하면 보조금 지급 및 출산장려금 (1) | 2025.03.22 |
댓글